世界首例成功:猪体内移植的人源肾脏类器官运行良好,无免疫排斥-技术前沿-资讯-生物在线

世界首例成功:猪体内移植的人源肾脏类器官运行良好,无免疫排斥

作者:苏州近岸蛋白质科技股份有限公司 2025-12-26T00:00 (访问量:792)

前言

肾脏衰竭、尤其是终末期肾病,依然是全球面临的重大健康问题,目前的主要治疗方法是器官移植,但供体器官的短缺使得学界亟需寻找替代方案。类器官是一类使用干细胞、在体外培养而成的三维模型,可模拟原代器官(如肾脏)的组织结构和生理功能,因此提供了肾脏再生的新可能。不过,如何高效且稳定地大规模生产并保证其结构与功能的完备性,一直是该领域的核心挑战之一。

 

2025年10月31日,西班牙巴塞罗那生物工程研究中心(IBEC)、CIBER-BBN、INIBIC、ONT、巴塞罗那大学(UB)及合作团队在期刊Nature Biomedical Engineering发表论文“Systematic production of human kidney organoids for transplantation in porcine kidneys during ex vivo machine perfusion”,开发了一项生产人类肾脏类器官的可扩展新方案。该方案能够在可控且成本低廉的条件下规模化生产均一的肾脏类器官。这些类器官在通过体外机器灌注技术注入猪肾脏并移植回同一动物体内后,48小时内观测到与猪肾组织的整合。更为重要的是,移植的肾脏类器官可正常运作,未见损伤、毒性或免疫排斥,提示用于再生医学的可行性。

图片

 

总之,本研究是再生医学和个性化医学领域的一个重要里程碑,为利用人类干细胞衍生的肾脏类器官进行细胞治疗临床试验铺平了道路。

图片

肾脏类器官是一种体外自组织的三维结构,可在体外培养。图片来源:IBEC

 

01 优化肾脏类器官培养方案

研究人员首先优化了肾脏类器官的培养条件。通过对不同的细胞聚集密度与培养微环境的系统测试,他们发现,强化细胞间相互作用、诱导氧化磷酸化代谢并精确控制中间中胚层细胞分化节律,可以获得更为均一且分化成熟的类器官结构。

 

表:优化后的培养方案

图片

 

图片

图:优化后的培养方案

 

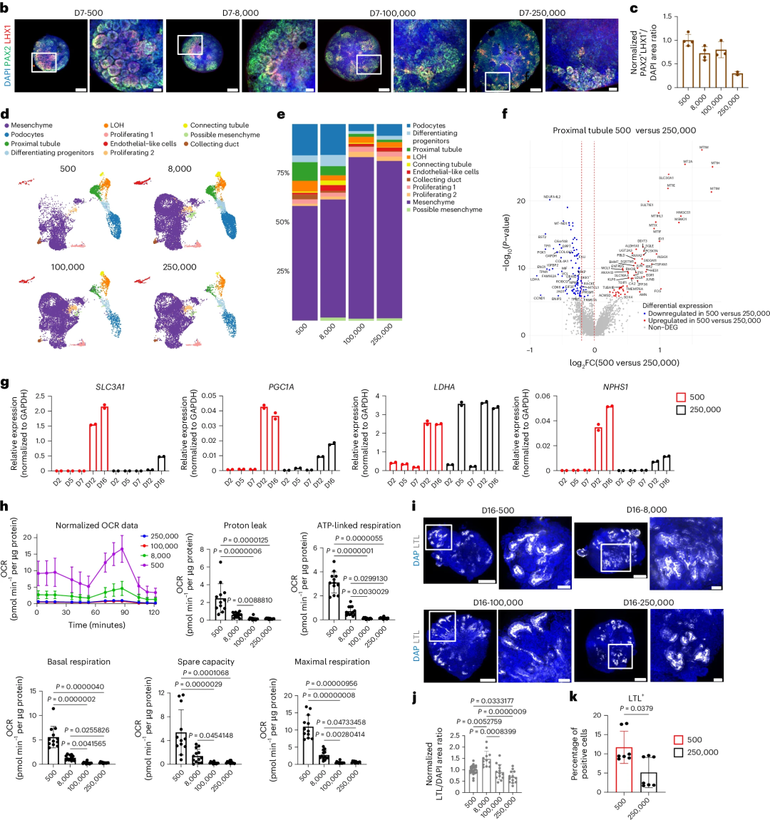
值得注意的是,当PIM定向的3D球状体起始聚集量为500个时,最终获得肾脏类器官表现出更高比例的肾单位结构(如肾小球、近端小管、远端小管等),并具备更强的线粒体氧化代谢表型和成熟标志基因表达(如PGC1A、SLC3A1、NPHS1等)。

 

由此,新方案为后续移植实验提供了标准化且可扩增的类器官来源。

 

图片

图:悬浮培养中肾脏类器官的生成

 

02 标准化肾脏类器官生产体系的构建:

微聚集法

当确定了“500个细胞微团+CHIR+FGF9+两阶段诱导+无因子成熟”的最优方案后,研究团队试图把它转化为可规模化、可复现的生产系统。他们采用AggreWell微孔板精确控制每个微团的起始细胞数(约500个),并通过离心聚合获得均一球体,确保每个微团都沿着三阶段培养的节律发育,从而批量在每个24孔板上生成了约3万枚分化同步、结构均一、在细胞组成、代谢状态、基因表达上都高度可控的肾脏类器官,且几乎100%的类器官都呈现出分节的肾单位样结构,并表达肾单位和内皮细胞标志物

 

此外,该方案也可用于人胚胎干细胞(hES细胞)和人诱导多能干细胞(iPS细胞)来源的类器官培养,具备可扩展性,并显著提升了生产效率与实验可重复性。接下来,研究人员开始探索下一步动物试验阶段。

 

图片

图:通过微聚集实现均一肾脏类器官的规模化生产

 

03 类器官在猪肾中的存活与整合

猪肾结构与人肾相似,是良好的动物实验模型。因此,研究团队首先将规模化生产的人肾脏类器官通过标准的体外机器灌注(NMP)技术注入猪肾,模拟了肾脏移植前的处理过程,随后将其移植回同一只动物体内,持续观察了48小时。

 

此处使用的NMP在手术室中常用于在移植前维持体外器官的活性和氧气供应,因此能够在移植前维持肾脏的生理功能,减少缺血-再灌注损伤,提高器官的耐受性。需要注意的是,此举的目的并非在于直接“替代”肾脏,而是对人源类器官在猪体内的存活、整合和功能的验证,尤其是类器官能否在免疫完整的宿主体内长期生存而不被急性排斥。

 

图片

图:猪肾连接至常温灌注机。该装置可使肾脏在体外保持活性并进行氧合。图片显示的是将人肾脏类器官注入猪肾的瞬间。

 

实验结果表明,注入猪肾的肾脏类器官成功存活,并在48小时内与猪肾组织实现初步整合并维持正常功能。研究人员通过体内成像和流式细胞分析在肾皮质及肾小管区域发现了人源细胞,其中部分细胞进一步分化为上皮样和肾小管样结构,呈现活跃代谢和上皮极化信号,提示其在宿主肾脏环境中可能持续生长并发挥早期修复作用。

 

图片

图:将人类肾脏类器官注入猪肾脏进行体内移植

 

更重要的是,并未观察到明显的损伤、毒性或免疫排斥反应,这为类器官移植提供了重要的免疫学依据。

 

图片

图:体内移植注入人类肾脏类器官的猪肾脏后全身和局部免疫反应分析未见毒性或免疫排斥反应

 

04 结论与展望

本研究通过改进类器官的生产技术和移植方法,研究人员展示了肾脏类器官的移植不仅能够在短期内维持其功能,而且可能在临床应用中为肾脏再生治疗提供新的解决方案。

 

需要注意的是,目前该项目组并不急于是直接“造一个完整人肾”,而是循序渐进、力图建立一个可修复、可增强、可重建的细胞治疗模式。其临床潜力体现在三个方向:

 

  • 器官修复:在边缘性供体肾移植前,通过类器官灌注修复受损肾小管或足细胞,提高移植存活率;

     

  • 体外器官预活化:利用人源类器官在动物肾内建立血管化、成熟的“人源化微肾单位”,为未来异种器官工程打基础;

     

  • 细胞替代疗法:以类器官形式补充或替代受损肾功能区域,为慢性肾病提供细胞治疗思路。

 

本文一作Garreta公开表示,本研究开发的类器官技术能够在可控条件下快速、精确地大规模生成肾脏类器官,无需复杂的组件。“这为药物筛选和疾病研究等应用打开了大门,”她在新闻稿中总结道。“这种方法或许还能缩短慢性病患者的等待时间,并增加可用于移植的器官数量,从而帮助解决现代医学面临的最大挑战之一。”

 

近岸蛋白相关产品

近岸蛋白提供多种类器官体外培养全方案,包括基质胶、培养基、相关细胞因子等:

经类器官培养验证的完全培养基

图片

 

经类器官培养验证的细胞因子

图片

 

NovoMatrix 基质胶

图片

 

扫码添加小编,加入类器官培养交流群

技术支持答疑解惑,前沿进展定期分享

图片

👆扫码添加小编微信(请备注单位姓名)

 

 

 

参考资料

Garreta, E., Moya-Rull, D., Centeno, A. et al. Systematic production of human kidney organoids for transplantation in porcine kidneys during ex vivo machine perfusion. Nat. Biomed. Eng (2025).

苏州近岸蛋白质科技股份有限公司 商家主页

地 址: 上海市浦东新区伽利略路11号

联系人: 舒小姐

电 话: 021-50798060,400-600-0940

传 真:

Email:product@novoprotein.com.cn

相关咨询
ADVERTISEMENT